次世代シーケンス(NGS)解析受託

フローチャート

RNA解析関連

RNA解析関連フローチャート 空間トランスクリプトーム解析(Spatial Transcriptomics) 空間トランスクリプトーム解析(全トランスクリプトーム解析) 空間トランスクリプトーム解析(シングルセル空間マッピング) シングルセル空間解析 シングルセル解析 RNA-Seq解析 ターゲット融合遺伝子解析 網羅的融合遺伝子解析Fusion gene解析 ロングリードRNA-Seq解析(Iso-Seq) ロングリードscRNA-Seq解析
    de novo RNA-Seq解析(cDNA配列解析) TCR/BCRレパトア解析 シングルセルレパトア解析(TCR/BCR) miRNA-Seq解析 クラウドデータマイニング解析(Expression Miner 2.0) データマイニング ネオアンチゲン予測解析 Virome(ウイルス叢)の網羅的解析

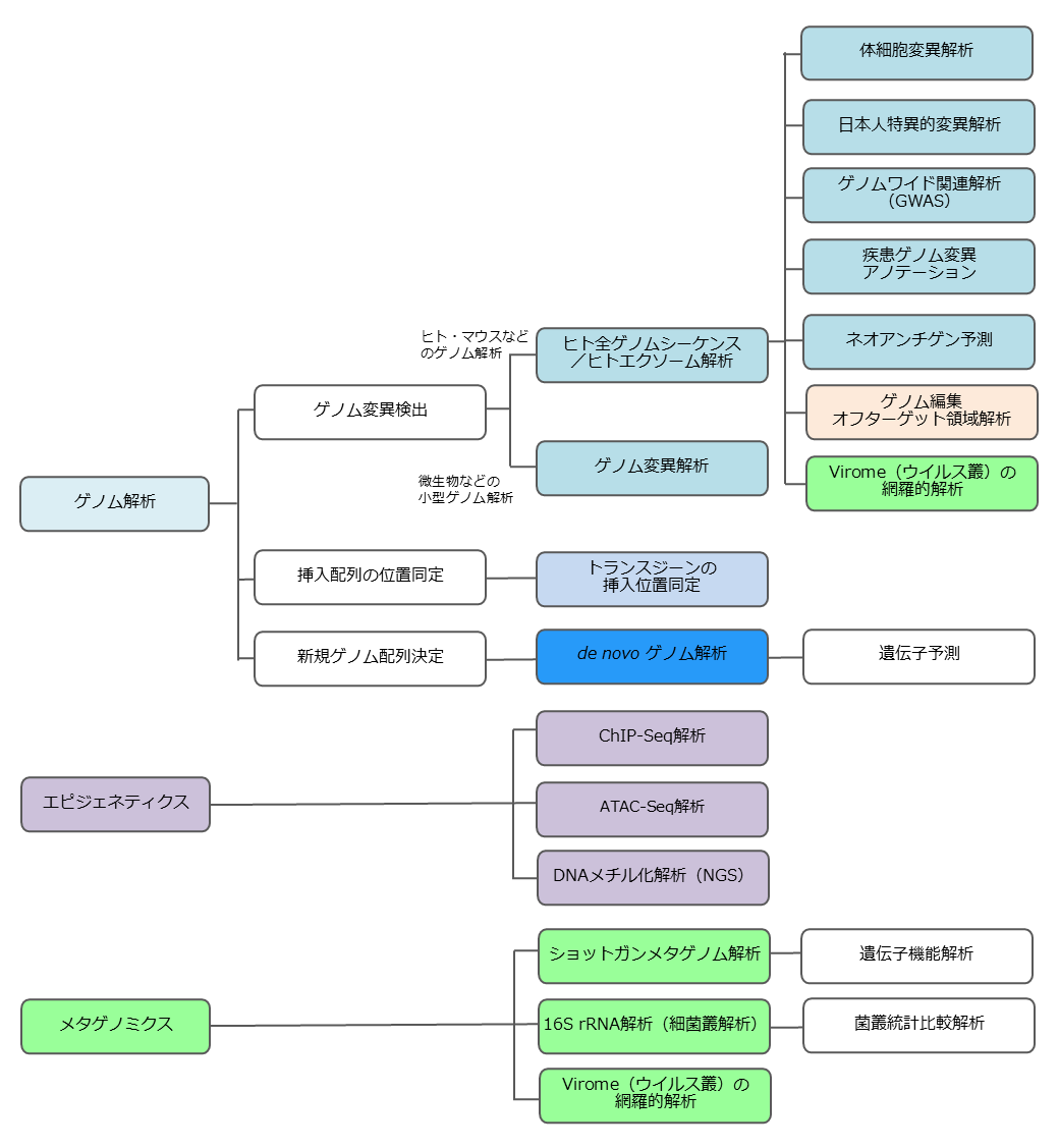
ゲノムDNA解析関連

ゲノムDNA解析関連フローチャート ゲノム解析 エピジェネティクス メタゲノミクス ヒト全ゲノムシーケンス/ヒトエクソーム解析 cfDNA変異解析 ゲノム変異解析 トランスジーンの挿入位置同定 de novo ゲノム解析 ChIP-Seq解析 ATAC-Seq解析 DNAメチル化解析(NGS) ショットガンメタゲノム解析 16S rRNA解析(細菌叢解析) Virome(ウイルス叢)の網羅的解析 体細胞変異解析 日本人特異的変異解析 ゲノムワイド関連解析(GWAS) 疾患ゲノム変異アノテーション ネオアンチゲン予測 ゲノム編集オフターゲット領域解析 Virome(ウイルス叢)の網羅的解析
注意事項
  • 本受託サービスは、個別に合意した場合を除き、すべて研究目的として作業を行います。納品物を試験研究目的以外へご使用される場合、弊社では納品物に起因する損失・損害等については一切の責任を負いかねます。納品物によっては、その構成物(例えば、ベクター、蛍光色素など)の使用に制限がある場合がありますのでご注意ください。
  • 納品物に起因して、直接的もしくは間接的に発生したお客様の損害については、明らかに弊社の責に帰すべき事由による場合を除いて、弊社は一切その責任を負いません。
  • ウェブサイトに掲載している会社名および商品名などは、各社の商号、または登録済みもしくは未登録の商標であり、これらは各所有者に帰属します。